Advancing Nutrition and Biotech Research
Translating Molecular Insights into Therapeutic Nutrition Solutions
Precision Nutrition Through Biotechnological Innovation
Our platform uses advanced biotechnology to uncover how nutrients interact with cellular systems and their therapeutic potential. Precision nutrition tailors interventions to individual genetics, microbiome, and lifestyle, integrating metabolic profiling and molecular assays to bridge research and practical applications while optimizing efficacy and safety.
Introduction to Our Focus
Nutrition is more than macronutrients and micronutrients it modulates biological pathways that maintain homeostasis. Our platform studies how dietary components influence metabolism, immunity, gut microbiota, and disease progression. Using experimental biotechnology and omics technologies, we develop strategies to optimize metabolic health, enhance immune resilience, and reduce chronic disease risk, for example by mapping how plant polyphenols modulate inflammatory pathways.
Scientific Expertise
Mapping Bioactive Compounds and Their Molecular Targets
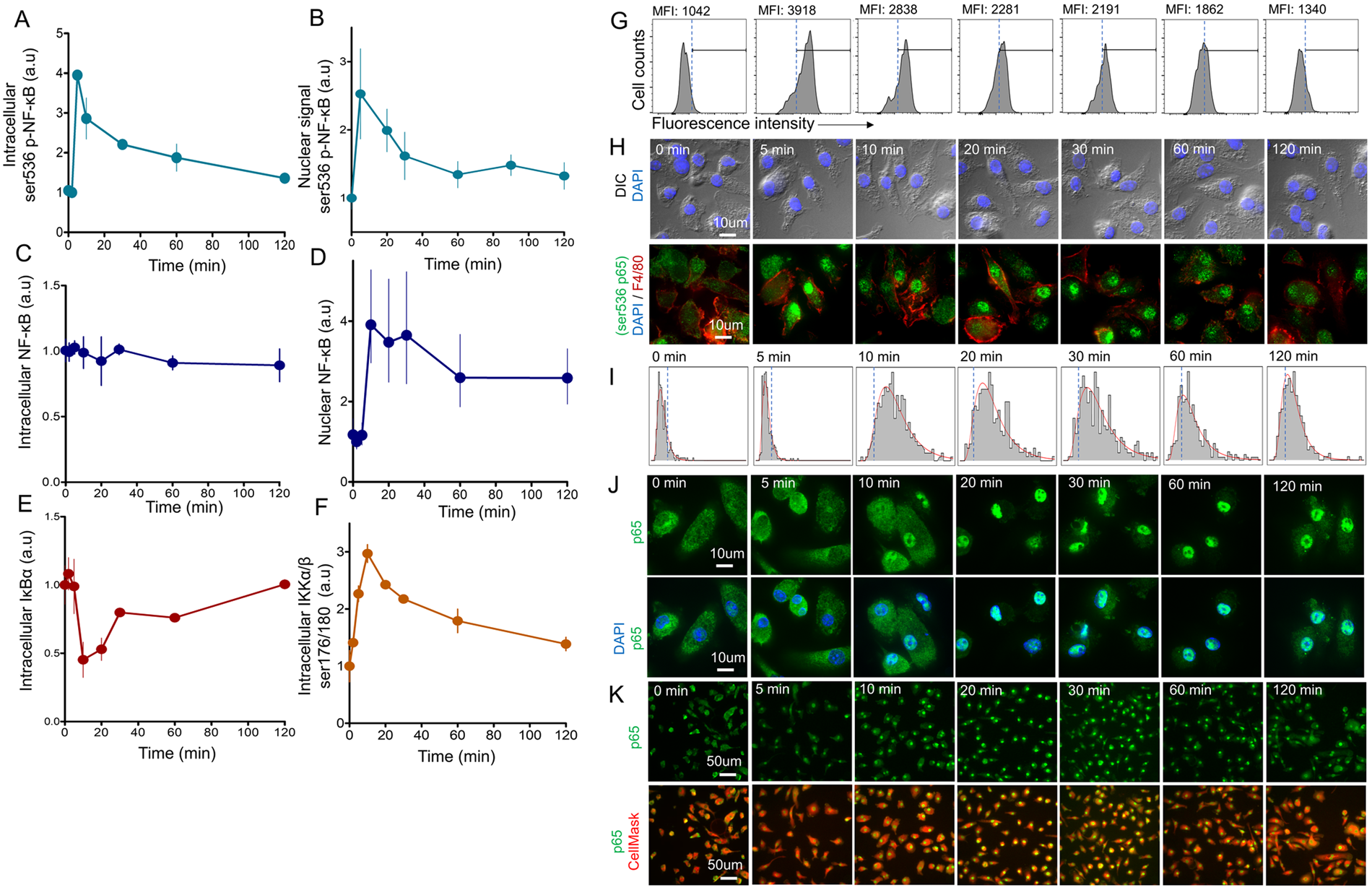
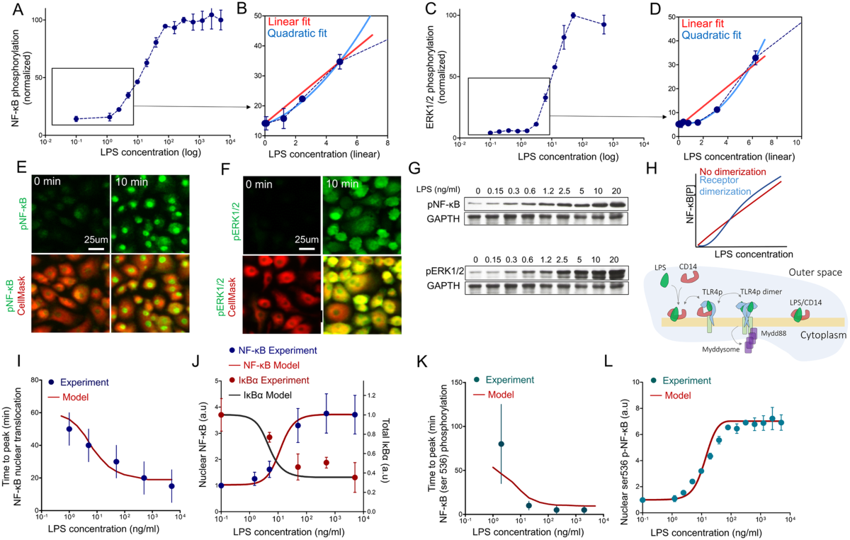
We map bioactive nutrients, such as vitamins and polyphenols, to their molecular targets. Using techniques like fluorescence microscopy and mass spectrometry, we reveal how compounds, e.g., curcumin, interact with signaling pathways like NF-κB to modulate inflammation.
Studying Absorption, Transport, and Intracellular Metabolism of Nutrients
We study nutrient absorption, transport, and intracellular metabolism, tracking their journey with isotope labeling. For example, we examine how transporters like GLUT4 mediate glucose uptake and how deficiencies contribute to metabolic imbalances.
Investigating Epigenetic and Transcriptomic Responses to Dietary Interventions
We study how diets, such as those rich in omega-3s, induce epigenetic changes and alter gene expression, promoting anti-inflammatory states. RNA-seq identifies key responsive genes, guiding personalized nutrition strategies.
Characterizing Metabolic Pathways Influenced by Specific Diets
We characterize metabolic pathways influenced by specific diets, such as the ketogenic diet's impact on beta-oxidation and ketogenesis. Using fluxomics, we quantify how high-fat, low-carb regimens shift energy production from glycolysis to lipid metabolism, offering insights into weight management and neurological health.
Examining Nutrient-Induced Modulation of Oxidative Stress, Inflammation, and Cellular Signaling
Examining nutrient-induced modulation, our work shows how antioxidants like vitamin E quench reactive oxygen species, reducing oxidative stress. We use ELISA assays to measure cytokine levels, demonstrating how diets modulate JAK-STAT signaling to curb inflammation.
Evaluating Physiological Effects in In Vitro and Ex Vivo Models
In evaluating physiological effects, we employ in vitro models like hepatocyte cultures and ex vivo organ slices to simulate dietary impacts. These models reveal how intermittent fasting activates autophagy pathways, enhancing cellular repair and longevity.
High-Throughput Screening of Bioactive Compounds
High-throughput screening allows us to test thousands of bioactive compounds rapidly using automated robotics and AI-driven analysis. This identifies potent anti-nutritional factors reducers, like enzymes that degrade phytic acid in grains, enhancing mineral absorption.
Proteomic and Metabolomic Profiling of Dietary Interventions
Proteomic and metabolomic profiling involves LC-MS/MS to map protein and metabolite changes post-dietary intervention. For fruits like pitaya, we profile betacyanins' effects on oxidative stress markers, guiding functional food development.
Microbiome Analysis and Host-Microbe Interaction Studies
Microbiome analysis uses 16S rRNA sequencing to study host-microbe interactions, revealing how prebiotics foster beneficial bacteria like Bifidobacteria, improving gut barrier function and immune response.
4. Therapeutic Applications of Nutrition
Precision Nutrition Strategies for Metabolic Disorders and Chronic Disease
Precision strategies target metabolic disorders by customizing diets based on genetic profiles, such as APOE variants influencing lipid metabolism, to manage conditions like metabolic syndrome.
Nutrient-Based Adjuncts for Immunomodulation and Recovery
Nutrient adjuncts, like zinc and vitamin D, support immunomodulation, enhancing recovery in post-surgical patients by bolstering innate immunity.
Integrating Dietary Compounds into Personalized Health Plans
Integration involves compounding dietary plans with compounds like resveratrol, personalized via apps tracking biomarkers for sustained health benefits.
Molecular Biomarker Discovery & Validation
We identify and validate molecular biomarkers that translate nutrition research into measurable health outcomes. Using advanced omics technologies, including lipidomic and cytokine profiling, we uncover nutrient-response signatures linked to metabolic health and inflammation.
These validated biomarker panels support precision nutrition, clinical research, and the development of targeted nutrition-based therapeutics.
Inflammation, Redox Biology & Cellular Stress
Chronic inflammation and oxidative stress are key drivers of metabolic and degenerative disorders. Our research examines how targeted nutrients regulate reactive oxygen species (ROS), enhance antioxidant defenses, support mitochondrial function, and modulate inflammatory pathways such as NF-κB.
By integrating redox biology with molecular nutrition research, we develop evidence-based strategies to reduce cellular stress, improve immune balance, and support long-term metabolic health.
Translational Nutritional Therapeutics
We translate molecular discoveries into evidence-based nutritional interventions, transforming laboratory insights into practical health solutions. Our approach includes mechanism-driven formulation of bioactive compounds, dose optimization, and safety validation in controlled models.
By integrating molecular data with physiopathological evaluation, we develop precision nutrition strategies designed for metabolic health optimization and future clinical translation.
Confocal Microscopy in Molecular Nutrition Research
At MDPT, we leverage state-of-the-art confocal laser scanning microscopy (CLSM) to directly visualize and quantify nutrient-driven cellular and subcellular responses in real time. This high-resolution, non-invasive imaging technique enables precise, three-dimensional insights into how bioactive compounds and dietary interventions modulate cellular processes—bridging molecular mechanisms with functional outcomes.
Have questions about our scientific approach or nutritional solutions?
Explore answers to the most common inquiries about precision nutrition, molecular biomarkers, and evidence-based therapeutic strategies.
Precision nutrition is a scientific approach that tailors dietary strategies to individual biological variability, including metabolism, inflammatory status, and molecular biomarkers. Biotechnology enables this process by identifying nutrient–gene interactions, metabolic signatures, and cellular responses through advanced omics and molecular profiling tools.
Molecular biomarkers provide measurable indicators of how the body responds to specific nutrients. By analyzing metabolic, inflammatory, and redox markers, we can objectively evaluate the effectiveness of dietary strategies and optimize interventions for improved metabolic health and disease prevention.
Evidence-based nutritional interventions can support metabolic disorders, chronic inflammation, immune dysfunction, and cardiometabolic conditions. By integrating molecular research with physiopathological assessment, nutrition becomes a targeted and scientifically validated therapeutic approach.












